El Proceso Unificado y UML: Cómo organizar tu proyecto sin morir en el intento
¿Sientes que tu proyecto de software va directo al caos? En esta guía te explico cómo UML y el Proceso Unificado (RUP) pueden ayudarte a organizar ideas, comunicar mejor con tu equipo y construir sistemas sólidos desde el inicio. Aprende a modelar visualmente, entender las fases del desarrollo y aplicar buenas prácticas sin morir en el intento.
Imagínate que estás en medio de un proyecto de software. Tienes un montón de ideas, mil cosas por hacer, el equipo preguntando qué sigue… y tú con una taza de café frío y cara de “esto se me va de las manos”.
Tranquilo. Respira. Aquí es donde entran dos aliados que pueden salvar tu proyecto (y tu salud mental): UML y el Proceso Unificado (RUP).
¿Suena a nombres de robots? Puede ser. ¿Te van a ayudar a poner orden en tu desarrollo? Definitivamente sí.
Este post es como la segunda parte de Software e Ingeniería de Software, así que si no lo has leído, dale un vistazo. Pero si ya estás listo… SIGAN VIENDO
El Triángulo del Desarrollo de Software (aka: la Santísima Trinidad del código)
Antes de meternos con UML y RUP, déjame contarte un secreto que todo desarrollador debería conocer: el desarrollo de software se sostiene sobre tres patas. Si falta una, se tambalea todo.
Este trío mágico es:
- Proceso – Es el “cómo trabajamos”. Aquí es donde entra RUP, SCRUM, XP o el “modo caótico con suerte”.
- Herramientas – Todo lo que usas para crear: VS Code, StarUML, Post-it en la pared, lo que sea.
- Notación – El lenguaje visual que usamos para explicar lo que estamos haciendo. Entra UML.
Y si fallas en uno… los bugs te visitarán.
Este combo se conoce como el Triángulo del Desarrollo de Software, y no es una moda. Es la base para que tu proyecto no se convierta en un monstruo incontrolable.
Modelado Visual: Porque a veces es mejor dibujarlo que explicarlo
¿Alguna vez intentaste contarle a alguien cómo funciona tu sistema y sentiste que hablaban idiomas diferentes?
Exacto. Por eso existe el modelado visual: para dibujar lo que tienes en la cabeza y que todos puedan entenderlo sin necesitar un traductor de friki a humano.
Desde los inicios, sabíamos que era mejor dibujar.
¿Qué es modelar visualmente?
Es representar gráficamente los elementos importantes de un sistema: clases, procesos, flujos, decisiones, etc. Como hacer un mapa antes de ir a explorar la selva.
¿Irías a la selva sin mapa? Entonces, ¿por qué programar sin modelar?
¿Y para qué sirve?
- Para que todos hablen el mismo idioma.
- Para entender el sistema antes de escribir una sola línea de código.
- Para documentar sin que sea un martirio.
Modelar es pensar con dibujitos… pero con sentido.
UML: El lenguaje de los diagramas con estilo
Aquí entra UML, o Unified Modeling Language. No, no es un curso de inglés. Es un lenguaje visual que te ayuda a comunicar cómo funciona tu sistema sin tener que escribir una novela.
No es una metodología. No te dice cómo trabajar. Solo te da las piezas del puzzle para que armes el diseño de tu sistema y puedas mostrarlo de forma clara y ordenada.
Las 5 vistas de UML: tu sistema desde todos los ángulos
UML te permite mirar tu sistema como si tuvieras una cámara 360º. Cada vista muestra algo diferente:
| Vista | ¿Qué ves? | Diagramas típicos |
|---|---|---|
| Requisitos | Qué necesita el sistema | Casos de uso |
| Estructura | Cómo están organizadas las piezas | Clases, objetos |
| Comportamiento | Qué hace el sistema y cómo reacciona | Actividad, estados, secuencia |
| Implementación | Cómo se divide el software por dentro | Componentes |
| Despliegue | Dónde vive físicamente (servidores, etc.) | Despliegue |
¿Tienes que usarlas todas? No. Pero saber que existen te abre muchas puertas.
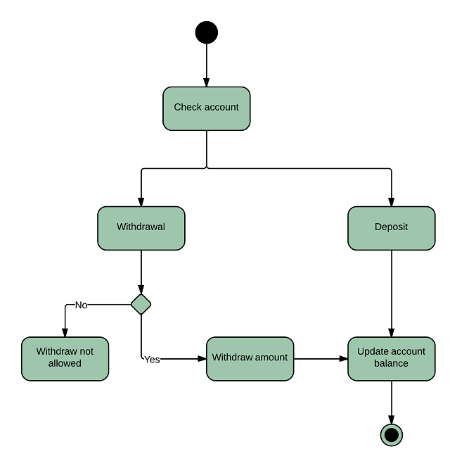
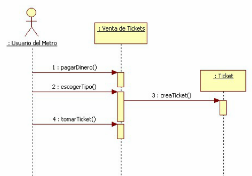
Diagramas UML: ¿cuándo usar cada uno?
UML tiene un montón de diagramas, pero para no saturarte, se dividen en dos grandes ligas:
Diagramas estructurales → “lo que hay”
Sirven para mostrar la estructura del sistema. Lo que está, cómo se conecta y qué tiene.
Diagramas de comportamiento → “lo que pasa”
Aquí ves el movimiento: cómo fluye la información, qué pasa cuando el usuario hace algo, y cómo se comporta el sistema.
Si estás empezando, con Casos de uso, Clases y Actividades tienes para rato. Son los tres grandes del modelado.
RUP: El GPS del desarrollo de software
Ya tienes UML para hacer dibujitos con sentido, pero… ¿cómo decides cuándo hacer cada cosa? ¿En qué momento diseñas? ¿Cuándo empiezas a programar? ¿Y las pruebas, van al final o van de la mano?
Aquí es donde entra en acción el Proceso Unificado, también conocido como RUP (Rational Unified Process). Y no, no es otro buzzword más. Es básicamente un GPS para proyectos de software.
RUP te dice qué hacer, cuándo hacerlo, con qué intensidad y con quién.
Como un director de orquesta, pero sin la batuta.
Pero… antes de continuar, hay algo que necesitas saber:
¿Y qué pasa con RUP hoy en día?
Aunque el Proceso Unificado (RUP) fue una de las metodologías más populares en el desarrollo de software durante años, hoy en día ya no tiene soporte oficial. IBM, que originalmente lo mantenía y apoyaba, decidió retirarlo hace algunos años, principalmente porque los enfoques ágiles (como Scrum y Kanban) han ganado terreno, ofreciendo una mayor flexibilidad y velocidad.
Entonces, ¿significa eso que RUP está obsoleto? No necesariamente. Aunque ya no tiene soporte formal, RUP sigue siendo una buena referencia para equipos que prefieren un enfoque estructurado y bien definido. Sin embargo, con el auge de las metodologías ágiles y el cambio hacia prácticas como DevOps, RUP ha sido reemplazado por enfoques más adaptables y ligeros en muchos proyectos.
Si bien RUP sigue siendo útil en proyectos complejos o grandes, es recomendable considerar métodos más ágiles y modernos si estás trabajando en entornos dinámicos donde la velocidad y la flexibilidad son clave.
Las 4 fases del Proceso Unificado
RUP divide todo el viaje en 4 fases. Cada una tiene su objetivo, y se construyen poco a poco. Imagina que estás construyendo una casa:
| Fase | ¿Qué estás haciendo? |
|---|---|
| Inicio (Inception) | Definir la idea: qué se quiere hacer, por qué y para quién. |
| Elaboración (Elaboration) | Probar que la arquitectura funciona y planear lo más importante. |
| Construcción (Construction) | Desarrollar el sistema por partes, en ciclos cortos y funcionales. |
| Transición (Transition) | Entregar el sistema al usuario, probarlo bien y capacitar a quien lo va a usar. |
Cada fase tiene al menos una entrega funcional. Nada de esperar 8 meses para ver si funciona: acá vas avanzando por pasos, mostrando resultados.
¿RUP es iterativo? ¿Y eso qué significa?
¡Buena pregunta! RUP no es lineal. No haces análisis, luego diseño, luego desarrollo, como si todo fuera en orden y perfecto. Nope.
RUP es:
Iterativo → haces pequeñas vueltas completas
Cada vuelta (o iteración) tiene un poquito de todo: análisis, diseño, código, pruebas. Terminas con algo que funciona, aunque sea una parte.
Incremental → el sistema crece en cada entrega
Vas sumando funcionalidades de forma progresiva. Primero un módulo simple, luego más complejo, luego con validaciones, etc.
Piensa en un videojuego: al principio tienes el mapa y un personaje, en la siguiente iteración aparecen los enemigos, después los niveles, y así hasta tener el juego completo.
Hitos: niveles de control
Al final de cada fase hay un hito, como una prueba final que tienes que pasar para avanzar:
| Fase | Hito que debes alcanzar |
|---|---|
| Inicio | Tener una visión clara del sistema |
| Elaboración | Validar la arquitectura y conocer los riesgos |
| Construcción | Entregar una versión funcional inicial |
| Transición | Tener el producto listo para su lanzamiento |
Sin ese hito, mejor no pases de fase. Te vas a ahorrar muchos dolores de cabeza más adelante.
La arquitectura: mucho más que un dibujito bonito
Cuando escuchas “arquitectura del software”, puede que pienses en un diagrama con cajas y flechitas. Pero en RUP, la arquitectura es mucho más que eso. Es como los cimientos de una casa: si no están bien, da igual cuántos muebles le pongas encima… todo se cae.
¿Qué hace la arquitectura?
- Define cómo se organizan los componentes del sistema.
- Te ayuda a identificar riesgos técnicos antes de que sea tarde.
- Permite que el sistema sea escalable, mantenible y fácil de entender.
Y no, no se hace una vez al inicio y ya. En RUP, la arquitectura evoluciona con el sistema. Se valida, se ajusta y se mejora con cada iteración.
El arquitecto no está solo al principio: es parte activa durante todo el proyecto. Un guía técnico, no un adorno de PowerPoint.
Workflows en RUP: el sistema nervioso del proyecto
Ahora bien, ¿cómo se organiza todo el trabajo en un proyecto real? RUP tiene una forma muy clara de hacerlo: lo divide en workflows, que podríamos traducir como disciplinas.
Cada workflow es un conjunto de actividades relacionadas. Algunos están siempre presentes, otros aparecen solo cuando los necesitas.
Workflows principales (los que hacen el trabajo duro)
- Modelado del negocio → entender cómo funciona la organización o cliente.
- Requisitos → identificar lo que el sistema debe hacer.
- Análisis y diseño → planificar cómo se va a construir.
- Implementación → escribir el código y montarlo.
- Pruebas → asegurarse de que todo funcione como debería.
- Despliegue → poner el sistema en manos del usuario.
Workflows de apoyo (los que hacen que todo funcione sin caos)
- Gestión del proyecto → tiempos, tareas, entregas, personas.
- Gestión de configuración y cambios → control de versiones, historial, trazabilidad.
- Entorno → herramientas, IDEs, configuración, soporte técnico.
No todos los workflows están activos al mismo nivel en cada fase. Por ejemplo, durante el inicio, lo importante son los requisitos. Durante la construcción, el foco está en la implementación y las pruebas.
Roles, actividades y artefactos: no todo recae en el pobre programador
Uno de los grandes aciertos de RUP es que define roles bien claros. Así nadie se queda esperando que “alguien más” haga las cosas. Cada rol tiene sus tareas y lo que debe entregar. Todo el mundo sabe qué le toca, cuándo y por qué.
Y no, rol no es lo mismo que puesto. Una persona puede tener varios roles (sobre todo si el equipo es pequeño). Lo importante es saber qué se espera de cada uno.
Ejemplo: el System Analyst (Analista de Sistemas)
Este rol está en el corazón de la fase de requisitos y diseño. Es quien se encarga de aterrizar las ideas, traducir lo que el cliente quiere y preparar la base para todo lo que viene después.
¿Qué hace?
- Captura y organiza los requisitos del sistema.
- Diseña el modelo de casos de uso.
- Define la visión general del sistema.
- Identifica dependencias, relaciones y escenarios clave.
¿Qué entrega? (los famosos artefactos)
- Documento de Visión.
- Modelo de Casos de Uso.
- Glosario.
- Plan de Gestión de Requisitos.
Y como este, RUP tiene roles bien definidos para diseño, programación, pruebas, gestión de proyectos, y más. Nadie queda sin oficio.
Artefactos: más que papeles para llenar
Cuando dicen artefactos en RUP, no te imagines un montón de papeles que te hacen dormir. ¡Nada de eso! Los artefactos son cosas útiles que se crean en cada fase del proyecto. Y no, no son solo documentos, también son diagramas, código, pruebas y otras cosas que, aunque suenen aburridas, en realidad son clave para que todo funcione.
Piensa en los artefactos como las huellas del proyecto. Así no te olvidas de por dónde vas, qué has hecho y cómo llegaste ahí.
Algunos ejemplos por disciplina:
- Modelado del negocio: reglas de negocio, modelo de procesos.
- Diseño: diagramas de clases, diagramas de componentes.
- Pruebas: planes de prueba, casos de prueba, resultados.
- Implementación: código fuente, scripts de base de datos, documentación técnica.
La idea es que el proyecto deje rastro, que no dependa solo de lo que “está en la cabeza de alguien”. Así, si alguien nuevo se une al equipo, no hace falta que le expliques todo, solo tiene que revisar los artefactos y ya sabe qué pasa.
¿Y si RUP no encaja con mi proyecto?
¡No pasa nada! RUP es completo y potente, pero hay muchas metodologías que también tienen lo suyo. Aquí te dejo un resumen rápido de otras opciones muy usadas:
Modelo Incremental
Desarrollas el sistema por partes. Cada entrega aporta una funcionalidad nueva.
Ideal para proyectos que necesitan resultados rápidos y feedback constante.
Modelo Espiral
Se centra en identificar y manejar riesgos. Cada vuelta en la espiral te permite refinar el producto.
Muy útil en proyectos grandes, críticos o donde hay mucha incertidumbre.
eXtreme Programming (XP)
Una metodología ágil, perfecta para equipos pequeños y dinámicos. Se basa en prácticas como programación en pareja, pruebas automáticas, y mucho feedback del cliente.
Muy ágil, muy rápida, pero requiere compromiso y buena comunicación.
ICONIX
Menos conocida, pero muy práctica. Usa solo los artefactos necesarios, sin tanta burocracia.
Buena opción si buscas una metodología ligera pero con estructura.
Resumen
UML te da el poder de mostrar tus ideas de forma visual y clara.
RUP te da la estructura para organizar tu trabajo sin que se te escape de las manos.
Y si no te encajan, hay muchas otras metodologías que puedes explorar.
Lo importante es que entiendas esto:
El desarrollo de software no se trata solo de programar.
Se trata de entender, planificar, comunicar y construir bien.
Así que, elige tus herramientas, define tu proceso, y ponte a crear con cabeza.













